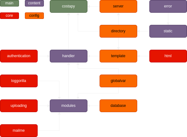
Known the structure

It have a 4 type of file:
- Main
- Core
- Configuration
- Content
Main is the file that you will run with the Python.
Core is the place to put the extension script.
Configuration is for configuration.
and Content is the place for you to create a content.